your work matters.
 let's show the world.
curious about the process?
learn more about my design process, from start to finish and beyond.
more tidbits
Explore some tidbits I am proud of: diagrams for scientific papers, winning innovation awards, infographics, and other fun illustrations.
exhibit graphics

From labels to large-scale panels, I help bring science and stories to life in exhibit spaces.Whether it's a permanent exhibit or a temporary installation, I work closely with curators, educators, and printers to make sure every detail is clear, inviting, and on-brand. Let’s spark curiosity for your guests!See below to learn about my work in EcoExplorium at Canada's Agriculture and Food Museum.

EcoExplorium is a space dedicated to showcasing the healthy interactions between bugs and plants at Canada's Agriculture and Farm Museum. The goal was to creat a rich, fun, and welcoming space that invites visitors to explore the interconnections between bugs, food systems, and sustainability.
I developed the visual system and wordmark of the exhibit
I designed 30+ bilingual panels for a new hands-on exhibit space
ensured all panels were up to the organization's accessibility standards.
worked closely with curators and printers to ensure clarity at every scale.
explainer videos
There is something incredible about the power, intrigue, and infinite-possibility of motion graphics. Let's harness the power of storytelling, visualization, and motion graphics for science education!See below for an example of an explainer video, highlighting the difference between flood risk and flood hazard maps.
The challenge was to quickly explain the difference between two nuanced terms—without overwhelming or scaring viewers. This video builds understanding and trust—great for presentations, stakeholders, and public info campaigns.
I scripted, storyboarded, built out all visuals
Used a calm tone and clear visuals to simplify complex content
I matched brand visuals while introducing a friendly style
science outreach

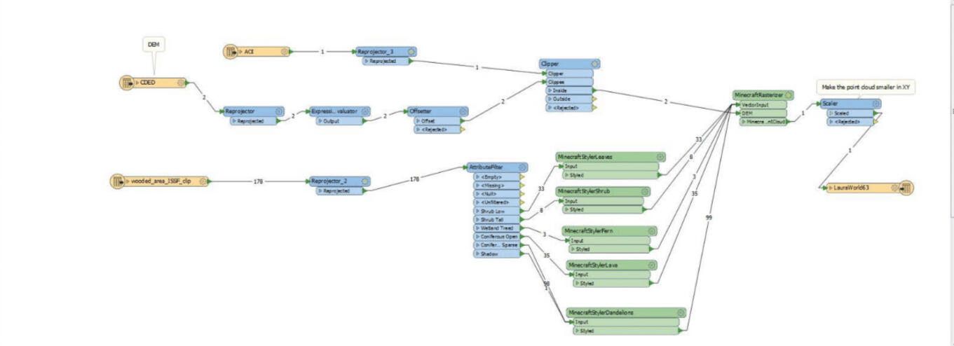
With my scientific background and design training, I’m ready to help bring science outreach learning experiences to life. Whether it's designing a classroom activity or a public engagement campaign, I bring curiosity and care to every step of the process.See below to learn about the Inuvik Minecraft World project.

I was asked to make geomatics accessible to high school students in Inuvik, NWT—no tech background required. This initiative was part of a broader effort to engage community members with the Inuvik Satellite Station Facility and to build local capacity in geomatics.
I developed a project for summer students to convert satellite data to a playable Minecraft world.
I introduced students to mapping tools and hands-on fieldwork
I explored and encouraged the specific interests of each student
Coverage of this project can be found in these public sources:
 - read the project's associated blog
 - read a Simply Science articleDisclaimer: This project was undertaken as part of my role at Natural Resources Canada. Views expressed here are my own and do not necessarily reflect those of the Government of Canada.
design process
1
discovery & exploration
We start with a conversation. I want to understand your goals, your audience, and your vision. This stage might include:
Kickoff call or questionnaire
Reviewing reference materials
Clarifying the scope, timeline & budget
This is where we explore possibilities. I’ll present early concepts—maybe sketches, moodboards, mockups, wireframes, or rough scripts—depending on the project type. You’ll help steer the direction.Depending on your needs, this phase might also include copyediting, content structuring, or scientific interpretation to support the project.
2
research, sketches & ideation
3
production & iteration
Time to bring things to life. I’ll refine the chosen concept(s) into a polished design or deliverable. You’ll have chances to give feedback before finalizing.
Once approved, I’ll deliver the final files and help you get everything launch-ready. I can also help with print production, uploading to your website, or creating templates.


























